北京普萊克斯實用氣體有限公司
醫用氧保供紀實
春節前的北京年味漸濃,一盞盞紅燈籠綿延遠去,一個個市民臉上洋溢著歡快的笑容,烘托著濃濃的節日氣氛。
以“氧”護生命為崇高事業的北普人懷著同樣的喜悅,盼著新春的到來,盡管他們忙過了疫情措施優化后的用“氧”大高峰,盡管他們又要在崗位上度過春節。

東四環邊的北京化工集團北京普萊克斯實用氣體有限公司,主責“氧”氣生產,保供北京各大醫院和醫療機構,供應居民家庭用氧。
一個多月前,北京優化防控措施,轉段、過度,本市及周邊各主要醫院醫用氧需求量不斷攀升,市民家庭醫用氧更是成4倍上漲,許多人在公司排隊換購家庭醫用氧。

在困難、挑戰面前,干過大事、難事的北普人一如既往地迎難而上、與“疫”賽跑、全力以赴,堅決扛起首都重點服務保障單位職責,打響了一場醫用氧保供大會戰,用信念和行動筑起了首都“氧”護生命的鋼鐵長城。
抗擊疫情
他們無愧是堅守陣地的主力軍
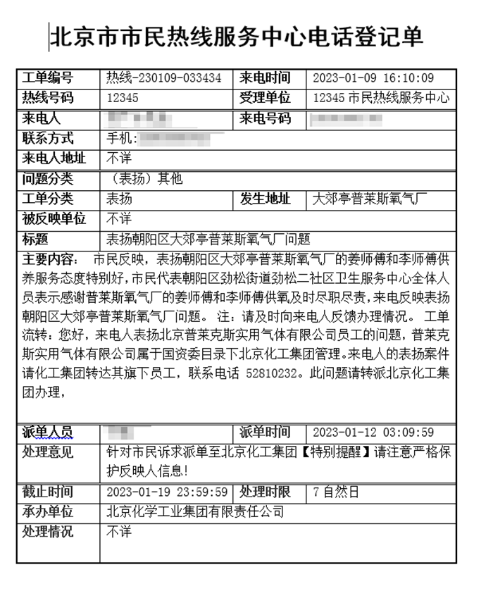
1月13日,北京化工集團轉發北普公司一個“接訴即辦”工單,是寫給北普公司家庭醫用氧換氣班組人員的表揚信,用化工集團領導的話說,是集團收到的投訴件中唯一的一封感謝信。信中反映了北普公司在醫用氧最緊缺時期仍然心系客戶、周到服務的感人事跡。

面對醫用氧需求量爆發式增長,北京市成立保障專班,藥監局牽頭協調保障并派員駐北普公司,政府部門科學決策、快速響應、及時處置。
化工集團和北普公司堅決服從市政府總體部署,全力支持并配合市、區藥品監督管理局統一調度,在需求持續增加的情況下,北普公司多措并舉、全力保障,克服重重困難,確保連續生產和供氣,及時向北京及周邊地區醫院供應醫用氧氣和醫用液氧,同時,千方百計保障市民及時換購家庭醫用氧氣,在首都構筑起關愛健康、守護生命的安全屏障。
以北普公司投資為主成立的普萊克斯(北京)半導體氣體公司,其生產運行班組是一個模范集體,2021年7月被評為北京市先進基層黨組織,2022年5月被全國總工會授予全國工人先鋒號。面對疫情,他們既要保障醫用液氧和管道產品穩產高產,又不得不面對人員感染帶來的快速減員,最困難時期團隊由16人減少到5人。為完成保供任務,共產黨員侯黎明等人在身體還未完全康復的情況下緊急返崗,連續幾天吃住在公司,他們往往是一個睡袋幾個人輪流休息,大家堅信只有堅持才會勝利。
據初步統計,半導體氣體公司在此輪疫情中所生產和供應的醫用液氧,占到北京全市總供應量的近一半,他們用團隊的堅守和無私奉獻為北京市抗擊疫情做出貢獻。
早一分鐘將氧氣生產出來
就有可能多挽救一條生命

北普公司包裝氣部醫用氧及工業氣體生產班組共有14人,2021年被授予“市級青年突擊隊”。2022年11月份以來,為確保醫用氧不停產,在近2個月時間里,他們經歷了全員駐公司的封閉管理,防控措施調整后的堅守,班組成員病情剛有好轉就立即返崗。盧寶榮師傅的老父親因病去世,處理完喪事就立即返崗。在12月中旬以后的一周多時間里,醫用氧需求激增,北普公司果斷采取AB班制,幾乎達到全天候生產不間斷。
在部門的帶領下,設備維護、氣瓶檢驗、質量檢測等崗位人員也聞令而動,堅守崗位,及時解決生產中出現的問題。秦超是包裝氣體車間生產主管,也是這個班組的主要負責人,他說,看到醫院吸氧病人的激增,看到公司大門外、寒風中排起的長隊以及換氧市民急切的目光,他們更堅信“早一分鐘將氧氣生產出來,就有可能多挽救一條生命”。
以最快速度
將氧氣配送到最需要的人手中
在最緊張的一周多時間里,北普公司醫用氧需求量已達到日常的4倍以上,對于這個幾乎不可能完成的任務,除了醫用氧生產班組全力奮戰以外,在公司的統籌協調下,全體北普人都沖在保產保供第一線。


首先是醫院客戶端。經理閆晰負責整個醫用氧銷售,在此期間她和同事衡東亮、馬江瑋的電話快要被打爆了,醫院液氧告急、社區衛生服務站求購、市民購氣等咨詢和購氣的電話總是應接不暇。他們與醫院、生產、配送等單位和部門始終保持熱線聯系,緊急情況下他們還要趕到醫院、盯在現場。在他們的協調努力下,公司有限的醫用氧資源總是流向最緊急、最需要的地方。

在配送方面。作為公司最大的團隊,看著每天不斷增加的感染人數和激增的配送任務,兩名車隊長徐文祺和于江,絞盡腦汁來調度人員和車輛,由于崗位減員,他們打破常規,每天的醫用氧運輸車輛、司押人員執行配送任務基本都是臨時組合,為了滿足配送需求,還增開了夜間配送班次,由原來的每臺車輛一天配送2趟,增加至3-4趟。
每天的應急更是接連不斷——“**醫院瓶裝氧氣告急,夜間必須加一車”……像這樣的信息總是不斷發出,他們就隨時聯系,動態調整,以最快的速度協調好現有車輛和人員。下達配送任務的動員令雖然簡短,但是每名司押人員都知道使命如山。
“醫院是守護生命最后一道防線,每家醫院都關系到千百患者,每家醫院的醫用氧都不能斷供”“急醫院所急,想病人所想”,正是這樣的信念支撐著全體配送人員,在疫情非常時期,完成了“不可能完成的任務”。
精準施策
為救助生命護航
緊急生產改裝瓶。醫用氧告急,北普公司即使做到零庫存,仍然不能滿足醫用氧鋼瓶的使用,為此,公司計劃使用改裝瓶。所謂改裝瓶就是把原來充裝其它氣體產品的鋼瓶經過嚴格的抽空、水壓、檢測和外觀噴涂以后,投入到醫用氧使用中。藥監局在最短時間內協調市場監督管理局給予指導,北普公司在不到一周時間內就完成改裝瓶500多個,迅速投入使用,有效緩解了鋼瓶緊張的問題。
建立第二生產基地。為確保戰勝疫情,經林德公司統籌協調,決定將林德廊坊工廠確定為北京醫用液氧生產保障第二工廠,市藥監局請示專班同意后,快速與河北省藥監部門取得聯系,在供應即將出現缺口的不利情況下,林德廊坊工廠生產的醫用液氧,星夜進京,緊急馳援。
優化道路交通。在常規管理下,公司配送車輛不得在早晚高峰期出廠,送氣要依交通部門規劃線路行走。在最緊要時刻,市藥監局協調交管部門打破常規,臨時為公司配送車輛申請了公交車道路權,同時實行24小時送貨措施,為公司安全、快速配送醫用氧提供了極大的便利。
“氧”護生命
他們交出了出色的答卷
在這段“抗疫保供”的特殊時期,北普公司和半導體氣體公司涌現的好人好事不勝枚舉,無論是直接參與人員,還是支持服務人員,大家目標始終一致,眾志成城、團結一心,與公司和醫院共渡難關。
回望這段不平凡的經歷,北普公司和半導體氣體公司在市政府和市藥監局及其他政府部門的指導幫助下,公司以高度的政治自覺性,切實履行好“生命線企業”和“首務”服務保障的責任,做到舉公司之力傾其所有,與時間賽跑義無反顧,擔負起“氧”護生命的特殊使命,全力做到增產、穩價和保供,為首都抗擊疫情交出了一份出色的答卷。